题目内容
给你一个链表的头节点 head ,旋转链表,将链表每个节点向右移动 k 个位置。
示例
示例 1:

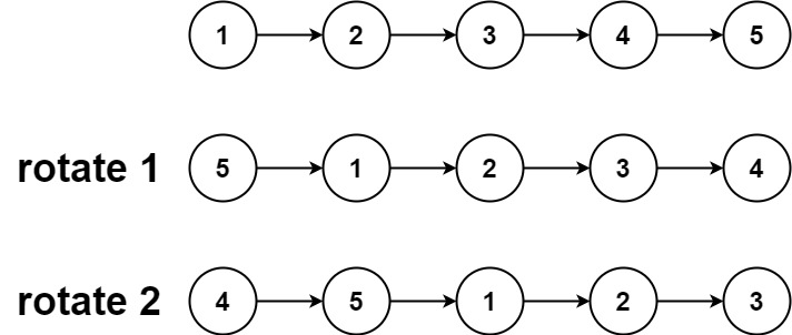
输入:head = [1,2,3,4,5], k = 2
输出:[4,5,1,2,3]
示例 2:

输入:head = [0,1,2], k = 4
输出:[2,0,1]
提示
1、链表中节点的数目在范围 [0, 500] 内
2、-100 <= Node.val <= 100
3、0 <= k <= 2 * 10^9
题解
本题考查对单链表的旋转,采用双指针的方法求解。思路如下:
首先,求出链表的长度n,当k大于链表的长度时等价于移动k = k%n位。
然后,创建两个指针i和j,开始均指向头结点,首先,让i向后移动 k 个位置,然后i和j同时向后移动,直到i走到链表最后一个元素。此时i指向链表末尾,j指向分界点。然后我们把链表从分界点处断开,然后把后半段接在前半段前面即可。
由于最坏情况,链表需要被遍历两次,因此时间复杂度近似于O(n)。
具体,请看代码。
代码
/** |

